Você está aqui: Página Inicial > Sobral > Arquivos > Organograma campus de Sobral
conteúdo

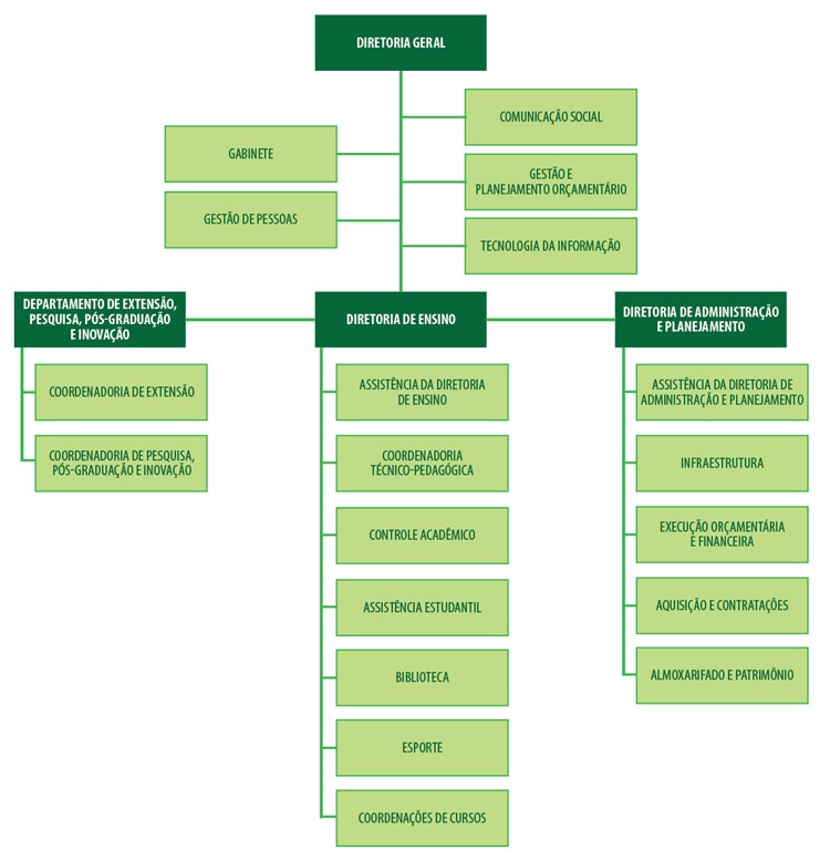
Organograma campus de Sobral

última modificação 13/01/2016 11h35