Transporte
última modificação
29/01/2019 10h09
Procedimentos para solicitação de transporte*
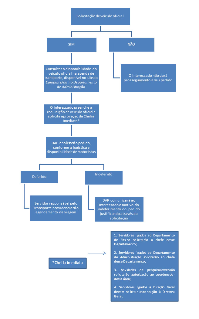
A solicitação de transporte do campus de Aracati se dá conforme o fluxograma de procedimentos abaixo, por meio de Formulário de Requerimento, que deve ser preenchido pelo interessado e apresentado ao setor dentro dos prazos e demais condições descritas no referido formulário. É necessário que o requerente consulte, antecipadamente, a disponibilidade dos veículos, consultando a Agenda de Transporte.
(*) Esse procedimento está sendo adotado, provisoriamente, no campus, até a implantação, obrigatória, do módulo Frota no Suap.
Fluxograma



